Detail PT KIW
Laporan Publikasi Pdf
Detail BUMD
PT KIW
![]() |
||
| 1. | Alamat | : Jl. Pantura Semarang - Kendal No.Km .12, Tugurejo, Kec. Tugu, Kota Semarang, Jawa Tengah 50181 |
| 2. | No. Telepon | : (024) 8662156 |
| 3. | : aktkeu@kiw.co.id | |
| 4. | Website | : https://www.kiw.co.id/ |
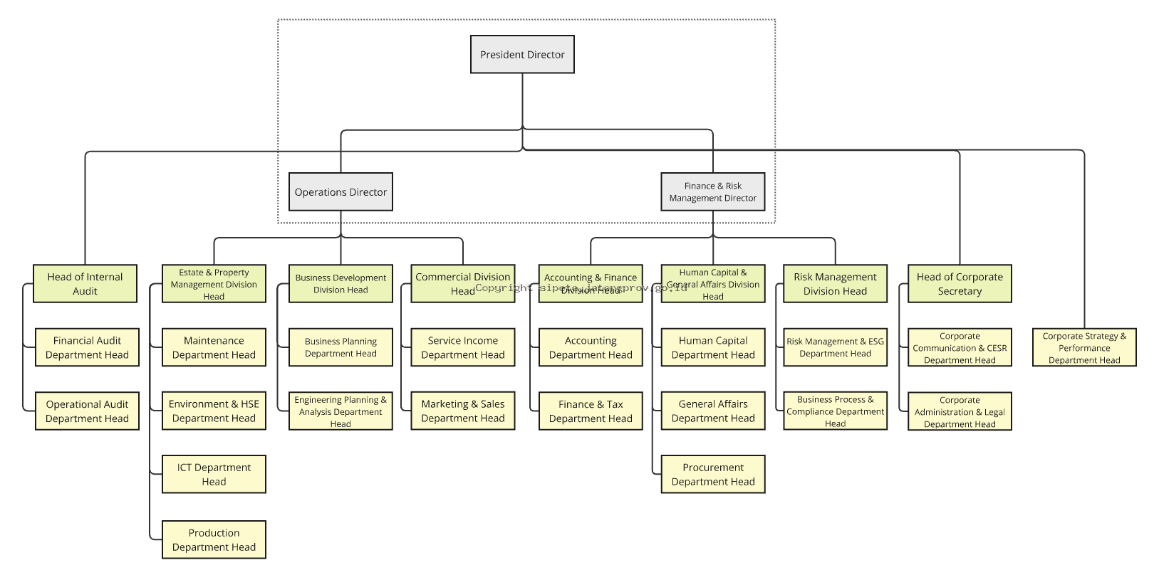
STRUKTUR ORGANISASI
PENGURUS
| Nama | Jabatan | Tanggal Mulai Menjabat | Tanggal Selesai Menjabat | Pendidikan |
|---|---|---|---|---|
| Dr. A.P. Ir. Sujarwanto Dwiatmoko, M.Si. | Komisaris Utama | 15/07/2024 | 15/07/2029 | S3 |
| Andrie Tardiwan Utama, S.E., M.D.S. | Komisaris | 01/03/2021 | 01/03/2026 | S2 |
| Ir. Anton Santosa, M.T. | Komisaris | 18/09/2020 | 18/09/2025 | S2 |
| Ahmad Fauzie Nur, S.E., M.Business. | Direktur Utama | 14/06/2023 | 14/06/2028 | S2 |
| Sugeng Riyanto, S.Ak. | Direktur Operasional | 11/07/2023 | 11/07/2028 | S1 |
| Sugeng Riyanto, S.Ak. | Direktur Keuangan dan Manajemen Risiko | 11/07/2023 | 11/07/2028 | S1 |
